四川大学机械工程学院2026年普通招考博士研究生招生简章
2025年度博士招生工作已全部结束,目前部分院校已进入2026年博士招生阶段,接下来华慧考博老师将持续为大家更新2026年博士招生考试折最新情况。请大家即时关注华慧考博网(www.hhkaobo.com)老师为大家更新2026年国内各院校的博士招生信息及备考经验指南!
欢迎广大考生咨询(微信号huahuikaobo),华慧考博官方电话(4006224468),QQ群(611435032)入群确认信息请填写(华慧考博咨询老师)加入群以后,请务必修改你的群名片为你的姓名。谢谢配合!
四川大学机械工程学院2026年普通招考博士研究生招生简章
四川大学机械工程学院由始建于1945年3月的国立四川大学机械电机工程系演变发展而来。学院现下设3个系、2个国家级实验教学示范中心、4个四川省重点实验室、1个四川省工程技术研究中心、2个院级中心实验室。学院现有教职员工188人,其中专任教师及专职科研人员135人,教授(研究员、实验设计师)36人,副教授(副研究员、高级工程师)61人,博士生导师35人,拥有享受国务院特殊津贴专家、四川省学术和技术带头人及后备人选,以及教育部“新世纪优秀人才支持计划”、“香江学者计划”入选者等各类高端人才。
学院是四川大学办学规模较大的学院之一,办学体系完备,机械工程学科、仪器科学与技术学科(2023年并入智能科学与技术学科)为四川省一级学科重点学科;拥有机械工程、机械一级学科博士学位授权点、机械工程博士后科研流动站;招生的学科专业包括机械工程、智能科学与技术、材料科学与工程和低空技术与工程4个博士研究生学术学位专业,机械、电子信息和材料工程3个博士研究生专业学位专业。
学院近几年保持了良好的发展势头,形成了以国家高层次人才、国家青年人才、教授为引领、中青年教师为骨干的科研团队;和海外著名高校、科研机构保持长期友好的国际交流与合作,先后与英国思克莱德大学、英国卡迪夫大学、新加坡国立大学、日本早稻田大学、美国加州大学河滨分校等开展了本科生和研究生的联合培养,输出了具有国际竞争力的一流人才,服务国家和地方社会经济发展。
学院以科研团队建设为核心驱动力,大力提高科学研究水平,全面提升办学质量,促进学科交叉融合,驱动科研创新突破,构建高水平交叉学科平台,确定了空天动力技术(涵盖气动热力、结构与强度、航空发动机材料与工艺三个方向)、智能感知与机器人(涵盖检测感知与智能仪器、先进机构与空间机器人、医疗电子与工业机器人三个方向)、前沿制造技术及装备(涵盖金属增材制造、高能束与特种能场制造、数控刀具设计与制造三个方向)三个重点发展学科方向,相关研究方向已牵头/参与到学校双一流建设的微机电系统与柔性电子医疗装备、智能空天信息与先进装备学科群、工业互联网学科群三个超前部署学科建设中。学院先后承担了国家重点研发计划、国家自然科学基金以及省部级重大重点项目和企业委托项目等一系列科研项目,近五年获得国家级教学成果奖1项,专业类全国教学成果奖2项,省部级科技进步奖20余项、教学成果奖2项,其中牵头获得四川省科技进步奖一等奖3项、中国仪器仪表学会科学技术一等奖2项。
我单位2026年博士研究生全部实行“申请-考核”制招生。
一、招生计划
我单位2026年计划招收博士研究生总计48人,已招收直接攻博8人。实际招生人数待国家下达2026年招生计划后做适度调整。
二、报名
(一)报考条件
1.考生须思想品德良好,身体健康,具备《四川大学2026年博士研究生招生章程》规定的各项报考条件。
2.外语报名条件:具备良好的外语水平,并提供相应证明材料以供专家考评。
3.专家推荐信的要求:需由两名与报考专业相关的正高职称专家分别出具书面推荐,其中一封需要报考导师推荐。如果报考导师为副高职称专家,则应提供三封推荐信。
(二)网上报名和缴费
网上报名和缴费时间为2025年11月27日至12月17日。考生报名前务必仔细阅读《四川大学2026年博士研究生招生章程》和我单位博士研究生招生简章、招生专业目录,按要求完成网上报名和缴费。未在规定时间内进行报名和缴费者视为报名无效,不能进入下一环节。
(三)提交申请材料
符合报考条件的人员须下载“提交博士研究生入学申请材料自查表”(附件1),完成填写后,按附件1顺序将自查表和相应材料胶装成册(不能只订书机装订),封面为考生姓名、报名号、报考专业、报考导师姓名,并在2025年12月22日17点前(以邮寄、快递寄到时间为准)将申请材料和自查表以EMS或顺丰寄送达我院研究生招生工作办公室(联系地址:四川大学望江校区机械工程学院225办公室;联系人:陈老师;联系电话:028-85405317;邮编:610065)。
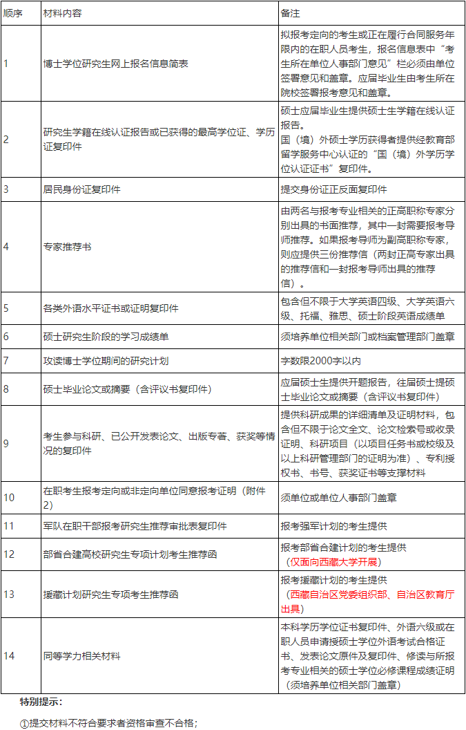
博士研究生入学申请材料提交清单

特别提示:
①提交材料不符合要求者资格审查不合格;
②所有材料提交后不予退回;
③材料接收过时不再受理。
考生应认真了解并严格按照报考条件及相关政策要求选择填报志愿,按要求准确填写报名信息并提供真实材料。因不符合我单位博士研究生报考条件及相关政策要求,或因信息填写错误、填报虚假信息,或提供材料不符合要求、违反学术道德规范等造成后续不能参加考核或录取的,后果由考生本人承担。
所有考生均应对本人网上报名信息进行认真核对,报名信息经考生提交后一律不作修改,若确需修改的,应在网上报名截止前重新报名。
三、选拔程序
1.资格审查
我单位将根据考生的网上报名情况和提交的入学申请材料进行严格的资格审查,审查考生是否符合报考条件、是否提交完善的入学申请材料、是否按时完成缴费手续。资格审查结果预计在2026年1月上旬公布,请考生密切关注我单位网站相关通知。
2.材料评议
我单位将组织专家对考生的入学申请材料进行集体评议打分,材料评议成绩满分100分。材料评议结果预计在2026年1月下旬公布。我单位将根据考生的材料评议成绩,结合招生计划数确定进入复试考核环节的人员名单。
以同等学力身份报考博士研究生的需参加政治理论考试,非同等学力的考生无需参加。考试由学校统一组织,考试合格成绩为60分。考试时间和地点另行通知。
3.复试
我单位在复试环节对考生的思想品德、创新能力、专业素养、外语水平和综合素质等进行综合评价和全面考察。复试考核的形式为面试,具体安排详见我单位博士研究生复试通知。考生参与复试考核时间应不少于30分钟/人。复试成绩折算成百分制成绩低于60分者不得录取。
同等学力考生在复试阶段加试两门本专业硕士学位主干课程,加试方式为笔试。加试科目将在复试通知中公布。
4.思想政治素质和品德考核
我单位在复试的同时,对考生本人的政治态度、思想表现、道德品质、遵纪守法、诚实守信等方面的现实表现进行考核。拟录取名单确定后,我单位向考生所在单位函调人事档案(或档案审查意见)和本人现实表现等材料,全面审查其思想政治和品德情况。函调的考生现实表现材料,须由考生本人档案或工作所在单位的人事、政工部门加盖印章。思想政治素质和品德考核不合格者不予录取。
四、录取
1.考生总成绩=材料评议成绩×50%+复试成绩(百分制)×50%
2.录取按照“全面衡量,择优录取,保证质量,宁缺毋滥”的原则进行,依据招生计划、录取口径、考生总成绩、思想政治表现、身心健康状况等择优确定拟录取名单。
3.拟录取考生须于公示期内向我单位提交由政府设立的二级甲等及以上医院或四川大学校医院出具的体检报告原件。体检标准根据《残疾人教育条例》和《教育部办公厅卫生部办公厅关于普通高等学校招生学生入学身体检查取消乙肝项目检测有关问题的通知》(教学厅〔2010〕2号)等文件规定,参照《教育部、卫生部、中国残疾人联合会关于印发〈普通高等学校招生体检工作指导意见〉的通知》(教学〔2003〕3号)要求执行。
4.网上公示拟录取名单,经体检、思想政治素质和品德考核、调档等流程后,向拟录取新生发录取通知书。
五、招生咨询方式
电话:028-85405317 E-mail:scujixie@163.com
六、受理举报渠道
机械工程学院纪委办公室
联系方式:028-85402455邮箱:nishengqiao@scu.edu.cn
七、其他说明
考生的资格审查结果、材料评议成绩、复试成绩和拟录取结果请登录四川大学研究生招生信息网“博士招生”专栏(http://yz.scu.edu.cn/)或我单位网站查询。
附件:
温馨提示:因考试政策、内容不断变化与调整,本网站提供的以上信息仅供参考,如有异议,请考生以权威部门公布的内容为准!






