四川大学化学工程学院2026年普通招考博士研究生招生简章
2025年度博士招生工作已全部结束,目前部分院校已进入2026年博士招生阶段,接下来华慧考博老师将持续为大家更新2026年博士招生考试折最新情况。请大家即时关注华慧考博网(www.hhkaobo.com)老师为大家更新2026年国内各院校的博士招生信息及备考经验指南!
欢迎广大考生咨询(微信号huahuikaobo),华慧考博官方电话(4006224468),QQ群(611435032)入群确认信息请填写(华慧考博咨询老师)加入群以后,请务必修改你的群名片为你的姓名。谢谢配合!
四川大学化学工程学院2026年普通招考博士研究生招生简章
四川大学化学工程学院创建于1952年,时名“四川化学工业学院”,由国家整合当时的四川大学、重庆大学、华西大学等十所高校的化工系科所组建而成,是新中国成立后最早建立的两所化工高等院校之一,是国家布局在西部的化工高等教育和人才培养基地。当时的学术带头人为中国化工高等教育先驱张洪沅先生、张铨先生和徐僖先生等一批知名专家教授。70余年来,学院为我国化工科技人才培养、化工科技进步和化学工业发展做出了重大贡献,是国内综合实力最强的一流化工学院之一。
学院办学底蕴深厚、学科体系健全。学院拥有国家重点学科“化学工程”,2023年和2024年软科世界一流学科排名分别位列全球第4位和第3位;拥有“化学工程与技术”和“动力工程及工程热物理”两个一级学科博士学位授权点、“化学工程与技术”博士后科研流动站以及教育部“磷资源综合利用与清洁加工工程研究中心”、“空天动力燃烧与冷却教育部工程研究中心”等15个省部级以上科研基地与平台。2026年在“化学工程与技术”、“动力工程及工程热物理”两个一级学科博士学位授权点招生,涵盖以下11个的科学学位博士招生方向:工程热物理、动力机械及工程、化工过程机械、新能源科学与工程、化学工程、化学工艺、应用化学、工业催化、制药工程、生物化工、化工安全工程与技术;5个专业学位工程硕博士招生领域:化学工程、安全工程、动力工程、生物技术与工程、制药工程。
学院师资力量雄厚,教学科研成果显著。截至2025年6月,学院有专任教师170余人,其中教授(研究员)61人,副教授(副研究员、高级工程师)70余人。博士生导师72人,硕士生导师120余人人。有兼职/特聘院士6人、首批“全国高校黄大年式教师团队”1个、四川大学杰出教授1人,国家重大人才工程领军人才2人,国家杰出青年基金获得者4人,国务院学科评议组成员4人,国家百千万人才工程入选者1人,国家有突出贡献的中青年专家2人,全国优秀百篇博士论文指导教师1人,国家级优秀青年人才12人,四川省各类人才计划入选者22人。2025年有在校学生2200余人,其中本科生1300余人,硕博士研究生990余人。
化学工程学院坚持“四个面向”,服务国家重大战略和社会需求,建立了从化工基础研究到工程应用转化、从化工工艺开发到化工设备设计的一体化科研体系。学院锚定磷资源综合利用、绿色化工与低碳技术、膜科学与传质分离、空天动力与先进过程装备、互联化工、新能源与生物医药等领域的关键核心技术,大力推进基础创新和成果转化,形成具有鲜明特色的研究团队。现有3个四川大学“工科特色团队”和1个“双高计划”创新团队。
近年来,学院承担国家攻关项目及部(省)级科研项目100余项,获国家科技进步一等奖1项、二等奖2项,国家技术发明奖2项,教育部科技进步特等奖1项,何梁何利基金科学与技术进步奖、创新奖2项,亿利达科学技术奖1项,有发明专利200余项。
天道酬勤,厚德载物。四川大学化学工程学院必将继续创造一流的教育环境,与时俱进,开拓创新,为国家、为社会培养新一代的化工人才。
化学工程学院2026年博士研究生全部实行“申请-考核”制招生。
一、招生计划
我单位2026年计划招收博士研究生总计104人,已招收直接攻博15人。实际招生人数待国家下达2026年招生计划后做适度调整。
二、报名
(一)报考条件
1.考生须思想品德良好,身体健康,具备《四川大学2026年博士研究生招生章程》规定的各项报考条件。
2.本学院除国家专项和工程博士外,不招收定向生。
3.已获得硕士学位或应届硕士研究生,硕士以来至少获得一项研究成果,包括:
(1)正式发表的EI或SCI收录科研论文(以DOI号为准,不计综述论文)。
①考生为独立第一作者;
②考生为第二作者,其导师须为第一作者且唯一通讯作者;
③考生为共同一作(大于3人不计)按比例折算,Science、Nature、Cell期刊除外;
(2)授权发明专利(以授权专利号为准,本人排名前三,且排在前面的仅为导师或课题组老师;在职期间申请的专利,本人排名前二)。
4.同等学力考生报考博士研究生需满足以下所有条件:
(1)获得学士学位并在该专业或相近相关专业工作6年及以上;
(2)以第一作者身份在全国核心期刊上发表2篇及以上与所报考学科专业相关的学术文章;
(3)已修读完与报考专业相关的硕士必修课程并提供成绩合格证明;
(4)外语通过六级或通过在职人员申请授予硕士学位外语考试;
(5)复试时,须加试两门所报考学科专业的硕士专业主干课程;
(6)当年不得同时报考四川大学博士和硕士两个层次的研究生。
5.报考导师同意并出具专家推荐信。
(二)网上报名和缴费
网上报名和缴费时间为2025年11月27日至12月17日。考生报名前务必仔细阅读《四川大学2026年博士研究生招生章程》和我单位博士研究生招生简章、招生专业目录,按要求完成网上报名和缴费。未在规定时间内进行报名和缴费者视为报名无效,不能进入下一环节。
(三)提交申请材料
符合报考条件的人员须下载“提交博士研究生入学申请材料自查表”(附件1,以下简称“自查表”),请务必按照下列“博士研究生入学申请材料提交清单”的顺序整理申请材料(以下简称“申请材料”),并在2025年12月20日17点前提交自查表和申请材料(纸质版和对应的电子版),逾期将不予受理。
电子版材料提交要求:将上述自查表和申请材料纸质版按顺序扫描为PDF格式文件,以及附件5(考生信息汇总表),文件命名格式为“清单中序号+材料名称”,所有文件整理放入一个文件夹,以“姓名-研究生在读(毕业)学校-2026年博士申请材料”格式命名,并于2025年12月20日17点前发送至344349214@qq.com。电子版务必与纸质版保持一致。
纸质版材料提交要求:将上述自查表和申请材料单面打印、胶装成册(自行添加目录及页码,封面统一为白色,封面标题请注明“川大化工2026年博士入学申请材料”,标题下面请注明“申请人姓名、联系方式、申报学科专业、报考博导和研究生阶段在读(毕业)学校”),并务必在2025年12月20日17点前将自查表和胶状成册的申请材料寄送达本学院研究生招生工作办公室。
建议采用顺丰快递寄送,快递封面正面注明“川大化工2025年博士入学申请材料-申请人姓名”,散页或订书钉简单钉装等方式邮寄或提交的材料恕不受理。
邮寄地址:四川大学望江校区化学工程学院101办公室;邮编:610065
联系人:张老师;联系电话:028-85401308
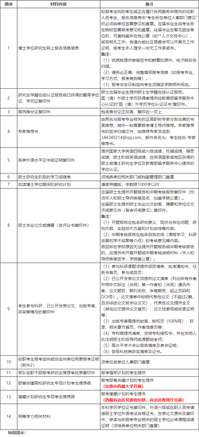
博士研究生入学申请材料提交清单

特别提示:
①提交材料不符合要求者资格审查不合格;
②所有材料提交后不予退回;
③材料接收过时不再受理。
考生应认真了解并严格按照报考条件及相关政策要求选择填报志愿,按要求准确填写报名信息并提供真实材料。因不符合我单位博士研究生报考条件及相关政策要求,或因信息填写错误、填报虚假信息,或提供材料不符合要求、违反学术道德规范等造成后续不能参加考核或录取的,后果由考生本人承担。
所有考生均应对本人网上报名信息进行认真核对,报名信息经考生提交后一律不作修改,若确需修改的,应在网上报名截止前重新报名。
三、选拔程序
1.资格审查
我单位将根据考生的网上报名情况和提交的入学申请材料进行严格的资格审查(资格审核查询网址https://yz.scu.edu.cn/bsqr/index),审查考生是否符合报考条件、是否提交完善的入学申请材料、是否按时完成缴费手续。资格审查结果预计在2025年12月下旬公布,请考生密切关注我单位网站相关通知。
2.材料评议
我单位将组织专家对考生的入学申请材料进行集体评议打分,材料评议成绩满分100分。材料评议结果预计在2026年1月上旬前公布。我单位将根据考生的材料评议成绩,结合招生计划数确定进入复试考核环节的人员名单。
以同等学力身份报考博士研究生的需参加政治理论考试,非同等学力的考生无需参加。考试由学校统一组织,考试合格成绩为60分。考试时间和地点另行通知。
3.复试
我单位在复试环节对考生的思想品德、创新能力、专业素养、外语水平和综合素质等进行综合评价和全面考察。复试考核的形式为面试,具体安排详见我单位博士研究生复试通知。考生参与复试考核时间应不少于30分钟/人。复试成绩折算成百分制成绩低于60分者不得录取。
同等学力考生在复试阶段加试两门本专业硕士学位主干课程,加试方式为笔试。加试科目将在复试通知中公布。
4.思想政治素质和品德考核
我单位在复试的同时,对考生本人的政治态度、思想表现、道德品质、遵纪守法、诚实守信等方面的现实表现进行考核。拟录取名单确定后,我单位向考生所在单位函调人事档案(或档案审查意见)和本人现实表现等材料,全面审查其思想政治和品德情况。函调的考生现实表现材料,须由考生本人档案或工作所在单位的人事、政工部门加盖印章。思想政治素质和品德考核不合格者不予录取。
四、录取
1.考生总成绩=材料评议成绩×50%+复试成绩(百分制)×50%
2.录取按照“全面衡量,择优录取,保证质量,宁缺勿滥”的原则进行,依据招生计划、录取口径、考生总成绩、思想政治表现、身心健康状况等择优确定拟录取名单。
3.拟录取考生须于公示期内向我单位提交由政府设立的二级甲等及以上医院或四川大学校医院出具的体检报告原件。体检标准根据《残疾人教育条例》和《教育部办公厅卫生部办公厅关于普通高等学校招生学生入学身体检查取消乙肝项目检测有关问题的通知》(教学厅〔2010〕2号)等文件规定,参照《教育部、卫生部、中国残疾人联合会关于印发〈普通高等学校招生体检工作指导意见〉的通知》(教学〔2003〕3号)要求执行。4.网上公示拟录取名单,经体检、思想政治素质和品德考核、调档等流程后,向拟录取新生发录取通知书。
五、招生咨询方式
电话: 028-85401308(张老师) E-mail:344349214@qq.com
QQ群:387286119(2026川大化工普通招考博士研究生报名群),请资格审查通过的同学尽快扫码加入我院普通招考博士研究生报名群,需以“姓名+硕士学校+身份证号后六位”格式验证加入。

六、受理举报渠道
化学工程学院纪委办公室
联系方式:028-028-85405222 邮箱:hgxy01@scu.edu.cn
七、其他说明
考生的资格审查结果、材料评议成绩、复试成绩和拟录取结果请登录四川大学研究生招生信息网“博士招生”专栏(http://yz.scu.edu.cn/)或我单位网站查询。
名词解释:期刊分级按照四川大学图书馆《四川大学高质量科学期刊及学术会议分级参考方案》进行认定和分级。
附件:
3.专家推荐书
4.博士阶段研究计划
5.考生信息汇总表
温馨提示:因考试政策、内容不断变化与调整,本网站提供的以上信息仅供参考,如有异议,请考生以权威部门公布的内容为准!






