2026年考博重庆工商大学博士研究生招生章程
2025年度博士招生工作已全部结束,目前部分院校已进入2026年博士招生阶段,接下来华慧考博老师将持续为大家更新2026年博士招生考试折最新情况。请大家即时关注华慧考博网(www.hhkaobo.com)老师为大家更新2026年国内各院校的博士招生信息及备考经验指南!
欢迎广大考生咨询(微信号huahuikaobo),华慧考博官方电话(4006224468),QQ群(611435032)入群确认信息请填写(华慧考博咨询老师)加入群以后,请务必修改你的群名片为你的姓名。谢谢配合!
相关阅读:
2026年考博重庆工商大学博士研究生招生章程
重庆工商大学始创于1952年,是一所涵盖经济学、管理学、文学、工学、法学、理学、艺术学等学科的高水平财经类应用研究型大学,是国家“中西部高校基础能力建设工程”高校、重庆市国际人文特色高校。学校2012年获批“三峡库区百万移民安稳致富服务国家特殊需求博士人才培养项目”,2014年设立应用经济学博士后科研流动站,2024年获批博士学位授予单位。学校现有应用经济学、统计学、工商管理学3个一级学科博士学位授权点。
一、培养目标
培养热爱祖国,拥护中国共产党的领导,拥护社会主义制度,遵纪守法,品德良好,具有服务国家、服务人民的社会责任感,在本学科领域掌握坚实全面的基础理论和系统深入的专门知识,具备独立从事学术研究工作的能力,且在学术研究领域做出创新性成果的高级专门人才。
二、招生学科及计划
2026年学校预计招收全日制学术学位型博士研究生约80名(含直攻博研究生、硕博连读研究生、普通招考博士研究生)。本招生章程和《重庆工商大学2026年博士研究生招生专业目录》(附件1)公布的拟招生计划为预计招生人数,仅供考生报考时参考,实际录取时将根据教育部当年下达的招生指标,综合考虑学校生源情况和发展需要,对专业招生计划数进行调整。
三、学习形式、报考类别
(一)学习形式
2026年学校招收的博士研究生学习形式均为全日制。
(二)报考(录取)类别
根据就业方式,学校2026年博士研究生报考(录取)类别分为定向就业和非定向就业。考生根据自身情况结合相关报考要求自行选择报考(录取)类别。录取后,报考类别自动转为录取类别,不能更改。两类报考(录取)方式说明如下:
1.凡是以非定向就业身份报考我校博士学位的考生,被我校拟录取后,需保证能在校脱产学习,在规定时间内将个人人事档案转入我校,否则取消录取资格。
2.凡是以定向就业身份报考我校博士学位的考生,通过初试后,在复试前需提交《重庆工商大学定向就业研究生协议书》;被我校拟录取后,需保证能在校脱产学习1年,并由考生单位人事部门出具相关证明材料,否则取消录取资格。
四、招生方式
学校2026年博士研究生招生分为“普通招生考试”、“硕博连读”、“直攻博”等三种方式。
(一)普通招生考试
招生对象为所有符合报考条件的考生,其招生选拔办法详见本章程。
(二)硕博连读
招生对象为我校在读的优秀非定向就业全日制硕士研究生,具体招生办法见后续通知公告。
(三)直攻博
招生对象为具有推荐免试攻读研究生资格的优秀应届本科毕业生,具体招生办法见《重庆工商大学2026年接收优秀应届本科毕业生免试攻读研究生(含直博生)章程》。
五、“普通招生考试”考生报考条件
1.具有良好的思想政治素质,品德优良,遵纪守法。
2.学历符合下列条件之一:
(1)已取得硕士学位(在职攻读硕士学位研究生须在我校博士生网报前获得硕士学位)。
(2)应届硕士毕业生(最迟于录取当年开学报到前获得硕士学位)。
(3)硕士研究生提前毕业报考的,应提交所在学校盖章的已通过审批的提前毕业手续。
3.有两名与本学科相关的教授及以上职称(或相当职称)的专家推荐。
4.以同等学力(获得学士学位6年及以上,从获得学士学位之日算起到博士生入学之日)身份报考的人员,须以第一作者或通讯作者发表至少1篇C1级及以上学术论文。
六、报名程序
(一)网上报名
网上报名时间2026年1月20日00:00-2026年3月31日24:00,请报名考生登陆http://yz.chsi.com.cn/(中国研究生招生信息网),在该网站的“博士网报”栏进行网上报名,报名时缴纳报名考试费200元/人。
(二)提交材料
请已在研招网报名我校博士研究生考试且已完成交费的考生提交以下材料:
1.诚信考试承诺书(见附件2,须打印后手写签名);
2.身份证扫描件;
3.往届生:毕业证书和学位证书扫描件;应届生:学生证扫描件;
4.在“学信网”上按以下要求打印的学籍证明(应届生)或学历证明(往届生):
(1)应届生需提供“教育部学籍在线验证报告”;
(2)往届生需提供“教育部学历证书电子注册备案表”;
(3)学信网上不能查询打印的考生需提供“中国高等教育学历认证报告”;
5.两名与本学科相关的教授及以上职称(或相当职称)的专家推荐信(模板见附件3,须打印后手写签名);
6.以同等学力(2020年8月31日前获得学士学位)身份报考的考生须提供至少1篇C1级以上(论文级别参照《重庆工商大学学术期刊分类表(2024年修订)》,见附件4、5)学术论文;
7.报考人员提交的科研成果需为近三年(2023年1月至2026年3月)内取得的科研成果。
材料提交要求及方式详见各招生学科博士学位授权点建设委员会发布的招生简章。
特别提示:请考生自觉进行材料自审。如不满足相关条件或提供虚假信息,一经发现将视情况随时取消其录取资格、入学资格、学籍或学历学位,由此造成的一切责任由考生本人承担。
七、考试
(一)考试程序
考试分为初试和复试,录取成绩即综合成绩,为初试和复试成绩的加权成绩。
1.初试
科研基础考核:科研基础考核是初试的组成部分。根据考生提交的近三年取得科研成果材料进行计分(百分制),科研基础考核成绩在初试成绩中占比不低于20%。
笔试:笔试是初试的组成部分。考试科目及参考书目详见《重庆工商大学2026年博士研究生招生专业目录》。笔试成绩在初试成绩中占比不高于80%。
2.复试:由各招生学科博士研究生招生工作领导小组组织,考生复试时须提交博士阶段研究计划书,应有明确的研究方向和清晰、完整的研究计划(具体要求见各招生学科博士学位授权点建设委员会后续通知公告)。
(二)考试时间及地点
1.笔试时间:2026年4月18日-19日。
2.笔试地点:重庆工商大学南岸校区(具体地点另行通知)。
3.复试时间及地点:详见各招生学科博士学位授权点建设委员会后续通知公告。
八、录取
(一)按照考生的综合成绩并参考其科研情况和工作实际情况进行择优录取。
(二)政治审查不合格、初试考试不合格、复试成绩不合格、综合成绩不合格者,均不予录取。
(三)有下列情况之一者,取消拟录取资格。
1.思想政治素质和品德考核不合格者,或有考试作弊、剽窃他人学术成果以及其他违法违纪受处分记录。
2.当年入学前未取得国家承认的硕士学位证书(同等学力除外)。
3.其他不宜录取为博士研究生的情况。
(四)有以下情况之一者,入学后取消学籍。
1.新生入学体检不合格;
2.入学后3个月内,学校按照《普通高等学校学生管理规定》有关要求,对所有考生进行全面复查,复查不合格。
九、学习年限
我校博士研究生标准学制4年,最长学习年限不超过6年,学习优异者可申请至多提前一年毕业。
十、学费
9000元/年/人。住宿费按照学校规定收取(宿舍条件有差异)。
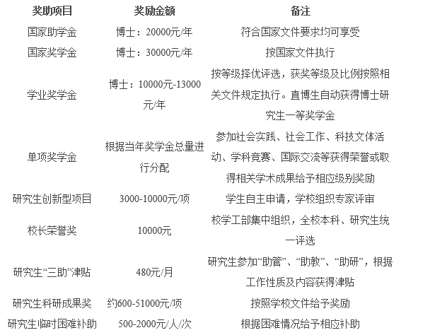
十一、奖助学金
我校博士研究生奖助体系完备,有国家奖学金、国家助学金、学业奖学金等,具体奖助办法、奖助标准及条件要求以学校文件为准。奖助学金参考下表:

注:表中各类奖助学金仅面向将个人档案转入我校的全日制脱产方式学习的非定向博士研究生评选,评选细则以学校相关文件及通知为准。
表中具体内容如有调整,以学校最新通知为准。
十二、体检
考生自行选定一家三级甲等以上医院体检,参加复试时现场递交体检报告。
十三、附则
此章程规定若与上级文件不一致,以上级文件规定为准。招生详情及要求见我校各博士学位授权点发布的招生简章、通知公告等。
十四、联系方式
重庆工商大学研究生招生办公室
联系电话:023-62769448
网址:http://grs.ctbu.edu.cn/
邮箱:bsks@ctbu.edu.cn
地址:重庆市南岸区学府大道19号明智楼308室
邮编:400067
附件:
2.诚信考试承诺书
4.重庆工商大学学术期刊分类表(2024年修订)(人文社会科学类)
5.重庆工商大学学术期刊分类表(2024年修订)(自然科学类)
点击查看:【现货】华慧2026年通用考博英语预测作文适用于非医学命题作文

温馨提示:因考试政策、内容不断变化与调整,本网站提供的以上信息仅供参考,如有异议,请考生以权威部门公布的内容为准!






