2026年电子科技大学公共管理学院博士研究生复试录取工作安排通知
2026年度博士招生工作已于3月中旬中正拉开序幕,目前部分院校已进入2026年博士招生考试阶段,接下来华慧考博老师将持续为大家更新2026年博士招生考试最新情况。请大家及时关注华慧考博网(www.hhkaobo.com)老师为大家更新2026年国内各院校的博士招生信息及备考经验指南!
欢迎广大考生咨询(微信号huahuikaobo),华慧考博官方电话(4006224468),QQ群(611435032)入群确认信息请填写(华慧考博咨询老师)加入群以后,请务必修改你的群名片为你的姓名。谢谢配合!
2026年电子科技大学公共管理学院博士研究生复试录取工作安排通知
根据《2026年电子科技大学招收攻读博士学位研究生工作管理实施细则》有关规定要求,结合学院实际,经本学院研究生招生委员会研究决定并报研究生院审核,2026年我院博士研究生复试录取工作安排通知如下:
一、复试对象
普通招考:报考资格经本学院审核通过,根据材料评议分值从高到低排序,按不低于指标比例120%确定复试考核名单。详见附件:《2026年电子科技大学公共管理学院博士研究生复试名单》。
二、复试方式及内容
1.复试方式采取现场复试方式。
2.复试主要内容
(1)外语测试
考核英语听说等方面能力,采用面试方式进行。
外语测试满分值50,成绩四舍五入保留两位小数。
(2)综合能力考核
采用面试方式进行,考核内容主要包括:
①思想政治素质和品德。不计分,不合格者不予录取。
②学术道德(满分30分):对考生学术道德、治学态度、政治思想素质和心理品质等进行全面考察。
③专业素养考核(满分100分):对考生本学科的基础理论知识、综合运用所学知识分析问题、解决问题的能力及学术研究的敏锐度等进行全面考察。
④ 研究能力和创新潜质考核(满分120分):对考生科研素质及培养潜质进行考察。其中,通过对考生科研经历、科研成果的考察,全面了解考生的研究能力,占该项得分评分的50%;通过对考生拟从事研究的学科领域及研究方向的认识、思想积累和研究展望的考察,全面了解考生的创新潜质,占该项得分评分的50%。
综合能力考核满分250分,成绩四舍五入保留两位小数。
3.面试主要流程
每位考生面试时间一般不少于30分钟。面试方式包括但不限于面试问答等形式。
(1)个人情况介绍:考生进行5-8分钟PPT汇报(介绍本人科研经历、科研成果,拟从事研究的学科领域及研究方向的认识、思想积累和研究展望)。
(2)专业知识考查:考生抽取专业知识题库中的试题回答,考查内容包含但不限于报考专业基础知识。
(3)综合能力考查:复试小组专家结合考生的硕士课程成绩、参与科研、发表论文、出版专著、获奖等情况及专家推荐意见、考生自我评价等材料,提出相关问题考查考生学术水平、学术能力和培养潜质。
(4)英语能力考查:考生进行1分钟英语自我介绍。复试小组专家与考生英语交流。
(5)复试小组成员对每位考生的面试情况进行现场独立评分。考生各项面试成绩根据复试小组的评分去掉最高分和最低分后,以平均分计算(四舍五入保留两位小数)。
4.跨一级学科考生加试
跨一级学科报考的考生(考生硕士阶段所学专业代码的前4位与报考专业代码的前4位不同则为跨一级学科)须加试两门硕士阶段学位课程:①西方行政管理理论专题 ②当代中国公共管理实践专题。
(1)考试方式:面试
(2)面试流程:考生2分钟自我介绍、专业知识及综合能力考察(抽题回答及现场提问)
(3)每门加试科目总分100分,成绩四舍五入取整数。加试成绩不计入复试总成绩,所有科目成绩合格(60分及以上)者才能被拟录取。
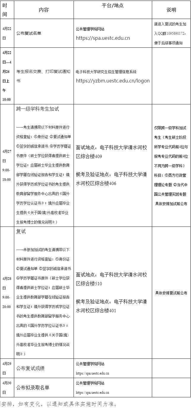
三、主要时间安排

以上时间安排为计划安排,如有变化,以通知或具体实施时间为准。
四、拟录取
1.成绩计算
复试总成绩=外语测试成绩+综合能力考核成绩
复试成绩合格要求:复试总成绩、单项成绩均须达到满分的60%。复试不合格,不予录取。
2.拟录取规则
所有考生按照各专业的复试总成绩从高到低排序。若复试总成绩相同则按综合能力考核成绩从高到低排序;若成绩仍然相同则由复试小组对成绩相同的考生进行再次复试,确定成绩排序。
学院根据招生计划和复试成绩等做出综合判断,提出拟录取名单,报学校审定后按要求予以公示。
3.复试成绩查询:复试成绩计划于4月29日在学院网站公布,4月30日12点前,学院研究生复试工作小组接受考生实名成绩复核申请,申请书考生本人签字后扫描为“成绩复核-XXX(姓名)”提交至学院研究生科邮箱spa_yjs@126.com。。学院接到复核申请后1天内以邮件或电话方式向考生回复复核结果。
4.拟录取名单公示:拟录取名单计划于4月30日在学院网站公布。
5.体检统一在拟录取后进行,体检不合格者不予录取。
6.拟录取后考生须将《电子科技大学研究生招生考生现实表现情况表》由考生档案或学习工作所在单位的人事、政工部门或居住地街道办签署意见加盖印章,并在规定时间内提交(提交方式另行通知)。对于思想政治素质和品德考核不合格的考生,不予录取或入学。
五、咨询及申诉渠道
1.咨询渠道
联系电话:028-61831036,邮箱:spa_yjs@126.com
通讯地址:公共管理学院教学管理办公室
2.申诉渠道
复试过程坚持公平、公正、公开的原则。学院研究生复试工作小组接受考生的实名申诉申请。
申诉电话:028-61831867,邮箱: spa@uestc.edu.cn
六、其他
1.复试费120元/人(川发改价格〔2022〕484号),具有复试资格考生通过“电子科技大学研究生招生管理信息系统”缴纳复试费。
2.本通知内容由公共管理学院负责解释。内容如有补充或变动,请以学院最新通知为准。请考生密切关注电子科技大学研招网或我院网站上发布的最新信息。
附件【附件2:2026年电子科技大学博士研究生复试考生须知.pdf】
附件【附件1:2026年电子科技大学公共管理学院博士生招生复试名单汇总表.pdf】
附件【附件3:2026年电子科技大学博士研究生诚信考试承诺书.pdf】
备考推荐:华慧考博2026年申请考核与复试指导课专业英语笔试全程一对一辅导

温馨提示:因考试政策、内容不断变化与调整,本网站提供的以上信息仅供参考,如有异议,请考生以权威部门公布的内容为准!






